作者:李明修
編修:黃昱倫 Yu-Lun (Anita) Huang

前十字韌帶 (Anterior Cruciate Ligament, ACL) 重建術後的復健一直是備受關注的研究領域。然而,現實數據卻顯示,在術後回到運動場後,仍有很高的再次受傷風險。
儘管大家都知道在韌帶受傷後,強化周圍肌肉是重要的復健目標之一,特別是前十字韌帶傷害,復健過程中常伴隨股四頭肌的萎縮和功能缺損,即使韌帶受傷後已復原,周圍肌肉功能卻未如預期的恢復到正常的狀態。
臨床工作者在復健過程中一直卡關的股四頭肌功能恢復,近年的研究探索了解決這個問題可能性,發現可能和膝關節受傷後神經產生的肌肉自主抑制有關,這個現象稱為關節性肌肉自主抑制 (arthrogenic muscle inhibition, AMI) 。
什麼是關節性肌肉自主抑制 (arthrogenic muscle inhibition, AMI)?
顧名思義,關節性肌肉自主抑制是一種「來自關節性」的「肌肉自主抑制」。簡單的說,就是在關節受傷之後,身體自主產生抑制肌肉的一連串反應。
AMI是一種身體自我保護的機制 (圖一),是由於關節受傷引起的傳入訊息變化,導致了神經系統的重組,改變肌肉收縮的神經機制運作,限制運動和力量的輸出,保護關節免受進一步傷害[1] 。這樣的保護機制看似可以保障關節免於傷害的威脅,是個不錯的機制,然而,若過了急性期還持續存在,將反而變成自我修復的阻礙。
關節性肌肉自主抑制是一種「來自關節性」的「肌肉自主抑制」。簡單的說,就是在關節受傷之後,身體自主產生抑制肌肉的一連串反應。

AMI對臨床的重要性?
AMI常在關節受傷之後出現,例如前十字韌帶傷害、半月板損傷、踝關節扭傷等關節受傷後皆可能遇到。
有多普遍呢?
過去的系列研究調查300位前十字韌帶傷害的患者 (術後小於6週),發現其中有高達 56.7% 的患者有AMI的狀況,顯示大家在臨床工作時,可能有超過半數的ACL重建術後運動員,在術後出現關節性的肌肉自主抑制的狀況[2] 。
過了前幾個月,慢慢就會好了嗎?
不幸的是,AMI的狀況並不會隨著時間就消失。據統計,在前十字韌帶術後數年,仍有15-41%的人仍有AMI的狀況[3]。由此可知,AMI是ACL術後不可忽視的重要議題。
知己知彼,百戰百勝。要在復健中戰勝這個大魔王,先要搞懂其背後機制和延伸的問題。
AMI所產生的肌肉自主抑制,會導致肌肉活化減少,進而影響肌肉產生力量的能力,也因此導致異常的運動生物力學模式,由Brian Pietrosimone 等 (2022) 發表的綜述型研究中更指出 (圖二),AMI可能與ACL術後股四頭肌無力、自主收縮功能缺損與型態 (肌肉體積大小) 的變化有關 [4]。這也說明為什麼在ACL術後的復健階段,常出現有股四頭肌萎縮,無法有效徵招肌肉的無力狀況,其中是股內斜肌 (vastus medialis obliquus, VMO) 的運動功能抑制 (motor inhibition) ,被發現可能就是源自於AMI的負面影響 [5]。

如上述提到,AMI產生的肌肉自主抑制,可能會造成下肢生物力學的改變。研究發現,有股四頭肌AMI的患者,在日常生活的步態與運動場上常見的跳躍落地生物力學等,皆有出現異常 [4] ,也因此增加關節退化與再次受傷的風險 (圖三)。

有趣的是 (可能沒這麼有趣….),AMI這樣棘手復健難題不僅只出現在ACL傷後族群中,除了ACL傷害和術後族群外,研究目前也證實髕骨肌腱炎 (patellar tendinopathies)、急性踝關節扭傷 (acute ankle sprains) 和慢性踝關節不穩定 (chronic ankle instability) 的患者,也有AMI的狀況 [6-10] ,表示各位運動防護員的日常工作中,其實常常與這個議題搏鬥。
為了更有效的幫助受傷運動員,我們有必要好好認識這個神秘的但又相當常見的肌肉自主抑制現象。 這個議題正好是本實驗室 (運動防護與傷害預防實驗室) 的研究主軸之一,接下來我們將會陸續為各位科普AMI。大家也不妨期待我們的研究成果,說不定可以幫助你克服現在的臨床難題喔!
今天,先讓我們從「認識AMI」出發,開啟學習的旅程。
肌肉是如何被抑制的?
大家都知道,受傷之後恢復良好的肌肉功能,是重回運動場和預防再次受傷的關鍵。因此在了解大魔王AMI對臨床恢復的阻礙之後,現在帶大家回頭探索它的背後生理機制。
到底AMI是怎麼發生的呢?
針對AMI的潛在機制,筆者找到了一篇由Adam S. Lepley and Lindsey K. Lepley 兩位學者在 2022年共同發表的研究 [1] (圖四),裡面有詳細的AMI基礎知識,以下摘錄本篇內容,幫助大家進一步了解AMI:

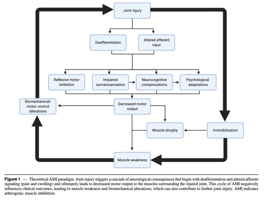
下圖 (圖五) 是Lepley&Lepley 學者整理的「AMI的理論模式」。
簡單來說,當關節受傷時,會觸發一系列神經學的負面連鎖反應,從傳入阻滯(deafferentation)和傳入神經訊號改變 (alteredafferent signaling)(如疼痛和腫脹)開始,最終導致對受傷關節周圍肌肉的運動輸出 (也就是我們常說的肌肉徵招) 減少。AMI產生的連鎖反應,引起肌肉無力和生物力學變化,同時也可能導致進一步的關節傷害 [1] 。

上述資訊較複雜,筆者以圖六簡化中間的神經機制,圖解說明關節受傷後一連串的循環與關係圖。

另一張神經抑制生理機制圖(圖七),更清楚的解釋從關節傷害,如何經過在中樞神經系統產生的變化,進一步導致肌肉的自主抑制。

內容有些複雜,我們可以將以下5個步驟簡化成3個步驟 (圖八),因可能來自組織受傷影響島本體感覺受器失能產生的傳入阻滯、腫脹、疼痛等症狀,導致傳入神經的訊號發生改變
(1) ➔ 中樞神經系統一連串抑制的過程
(2-4) 從脊髓反射層級到大腦皮層抑制) ➔
(5) 最後導致傳出神經給予肌肉徵招訊號下降
這一連串的過程,解釋了關節傷害後,為什麼會有肌肉使用效率被抑制的一連串原因 [1] 。圖八為大家簡化中間的過程。

重點結論
- 關節性肌肉自主抑制 (AMI) 是一種身體自我保護的機制,當關節受傷時,身體會自主限制運動和力量輸出,以保護關節免受進一步受傷。然而,再急性期過後,這種保護機制反而可能阻礙肌肉功能的恢復,對復健與回到運動場的運動表現皆有負面影響。
- AMI的發生涉及一連串複雜的生理機制。當關節受傷時,會觸發一系列神經機制的學變化的後果,從感覺訊號的改變開始,到中樞神經,最終導致對受傷關節周圍肌肉的運動輸出減少。
- AMI會造成肌肉活化減少,進而影響肌肉產生力量的能力,並導致生物力學的異常。這可能增加下肢再次受傷與退化性關節炎的風險,是成功復健與重回賽場前必須克服的阻礙。
AMI相關議題:後續文章陸續推出!
看完以上內容,是否還覺得意猶未盡呢?
了解 AMI的基礎原理後,是不是對AMI的相關議題充滿好奇?
你知道了AMI的生理機制後,或許會想,那我的受傷選手有AMI嗎?要如何測量呢?
面對有AMI的受傷運動員,我們該如何解決神經造成的肌肉自主抑制呢?
未來我們將會陸續推出相關議題的科普文章,敬請期待!
延伸閱讀:
參考資料
- Lepley AS, Lepley LK. Mechanisms of Arthrogenic Muscle Inhibition. J Sport Rehabil. 2021;31(6):707-716. Published 2021 Sep 1. doi:10.1123/jsr.2020-0479
- Sonnery-Cottet B, Hopper GP, Gousopoulos L, et al. Incidence of and Risk Factors for Arthrogenic Muscle Inhibition in Acute Anterior Cruciate Ligament Injuries: A Cross-Sectional Study and Analysis of Associated Factors From the SANTI Study Group. Am J Sports Med. 2024;52(1):60-68. doi:10.1177/03635465231209987
- Rice DA, McNair PJ. Quadriceps arthrogenic muscle inhibition: neural mechanisms and treatment perspectives. Semin Arthritis Rheum. 2010;40(3):250-266. doi:10.1016/j.semarthrit.2009.10.001
- Pietrosimone B, Lepley AS, Kuenze C, et al. Arthrogenic Muscle Inhibition Following Anterior Cruciate Ligament Injury. J Sport Rehabil. 2022;31(6):694-706. Published 2022 Feb 14. doi:10.1123/jsr.2021-0128
- Sonnery-Cottet B, Ripoll T, Cavaignac E. Prevention of knee stiffness following ligament reconstruction: Understanding the role of Arthrogenic Muscle Inhibition (AMI). Orthop Traumatol Surg Res. 2024;110(1S):103784. doi:10.1016/j.otsr.2023.103784
- Klykken LW, Pietrosimone BG, Kim KM, Ingersoll CD, Hertel J. Motor-neuron pool excitability of the lower leg muscles after acute lateral ankle sprain. J Athl Train. 2011;46(3):263–269. PubMed ID: 21669095 doi:10.4085/1062-6050-46.3.263
- Rosenthal MD, Moore JH, Stoneman PD, DeBerardino TM. Neuro- muscular excitability changes in the vastus medialis following anterior cruciate ligament reconstruction. Electromyogr Clin Neuro- physiol. 2009;49(1):43–51. PubMed ID: 19280799
- Pietrosimone BG, Lepley AS, Ericksen HM, Clements A, Sohn DH, Gribble PA. Neural excitability alterations after anterior cruciate ligament reconstruction. J Athl Train. 2015;50(6):665–674. PubMed ID: 25844855 doi:10.4085/1062-6050-50.1.11
- Lepley AS, Gribble PA, Thomas AC, Tevald MA, Sohn DH, Pietrosimone BG. Quadriceps neural alterations in anterior cruciate ligament reconstructed patients: a 6-month longitudinal investiga- tion. Scand J Med Sci Sports. 2015;25(6):828–839. PubMed ID: 25693627 doi:10.1111/sms.12435
- Kim KM, Ingersoll CD, Hertel J. Decreased motoneuron pool excitability of the peroneals and soleus with chronic ankle instability. Med Sci Sport Exerc. 2010;42(5):12–12. doi:10.1249/01.MSS. 0000384266.97685.e2
[…] 「韌帶修好了,為何肌肉不聽話?」- 前十字韌帶術後的關節肌肉自主抑制 […]
讚讚